A Simple Tool for Managing Creative Stress
I Call it The Deadline Detoxinator
I’ll be honest. As a creative producer, most days I feel like a referee managing those two titles in my head: Creative. Producer. It’s like they’re playing Rock ‘Em Sock ‘Em Robots except one’s armed with a spreadsheet and the other a typewriter from the 1940’s. One day, out of desperation, I created a simple tool to help, which I’ll get to in a minute. But first, let’s talk about why this battle exists in the first place.
Not enough of us talk about this tension of Art versus Deadlines or how to navigate it. Whether a deadline is being set for you or you’re holding your own feet to a fire you started, we all have to do the dance between iteration and expectation, slow work and practical execution, typewriters and spreadsheets. The simple fact of it is, Creativity is extremely expensive. To do it well, creativity takes time—and time is money. I think this is why young people seem more naturally prolific. They simply have more time and a whole lot more freedom.
On top of that, we live in an age of content overload. Consistency is often valued more than quality. If you’re not constantly shipping, producing, or posting, it’s easy to convince yourself that you’re just not doing it right.
Lastly, there’s no such thing as truly working for yourself. Someone, somewhere is paying the bills. Depending on your business model, it could be your subscribers, clients, partners, donors, etc. These people have expectations of you and your work whether you like it or not. If they’re not clear about their expectations verbally, they’re sure to be with their wallet.
Ok, have I stressed you out yet? (I got kind of stressed just writing that last paragraph). Fear not! For I have done the difficult work of developing what every creative professional has at one point developed in the digital age when finding themselves at some existential crossroads—I have created….a mind map! (Insert “ooooohs” and “aaaahhhs” here).
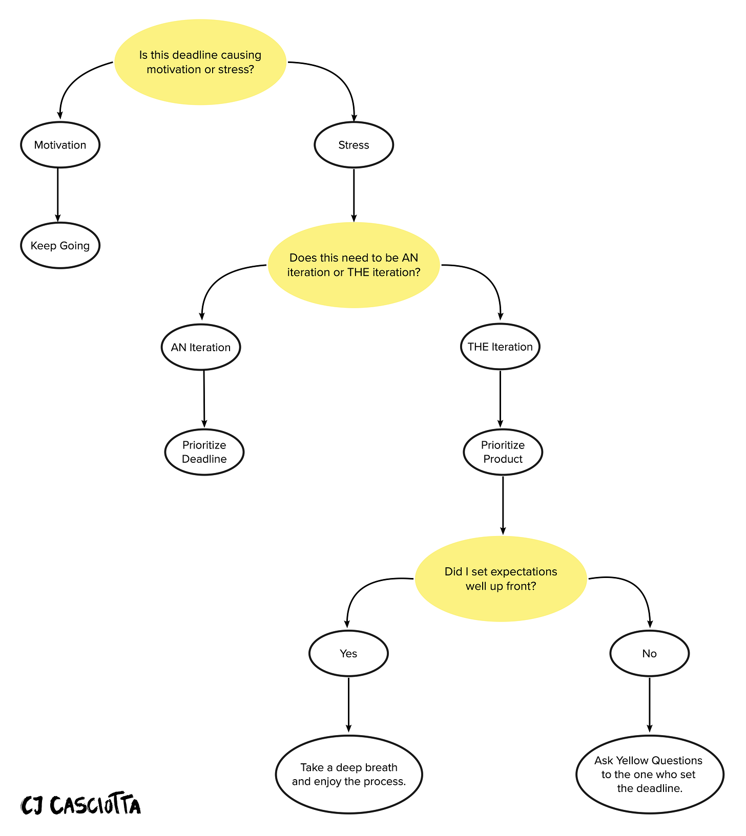
I call it, the Deadline Detoxinator.
Ok, let’s break this down one section at a time.
The first question is pretty self-explanatory. Sometimes deadlines can be that extra kick in the pants we need to show up each day and bring our best selves to the table. Other times they can overshadow the freedom that is necessary during the creative process. For me, I’ve found that asking this question is the best place to start, checking in with my heart to inquire why it’s beating so fast — is it from a place of genuine excitement or fear? Sometimes it’s a little of both. In this case, I find it helpful to estimate a ratio and let the winner take all.
This one is huge! If I can remember to ask myself this question before I ever even take a project on, it will save me a TON of undue confusion later. Again, the answer may not always be as binary as we’d like, but more of a spectrum. Regardless, asking yourself: “What is the purpose of this product?” before you commit to it, can be incredibly clarifying — even if the answer is “I don’t know yet.” That confession, in itself, helps categorize it and can weed out any unnecessary expectations for it.
If you’ve gotten to this point on the map you may be realizing you agreed to create something brilliant under unrealistic terms. Don’t be ashamed. You’ve now joined the millions of creators throughout history who have found themselves in your shoes. Here’s the good news: There are some tools to get you back on track with whoever has set those expectations with you in the first place. The best way I know how to do this is to have a conversation with that person as soon as possible (keep in mind it may be yourself) and ask them those questions on the map, but in reverse order.
Did I (or we) set expectations well up front? This allows the person on the other end to evaluate their original conversation with you and allows you to hear back what they perceive. It can serve as a key moment to clarify things, admit where you may have estimated wrong, and collaboratively problem-solve together.
Does this need to be AN iteration or THE iteration? This politely and earnestly asks the person setting the expectation a direct question: Do they want it to be done more than they want it to be great? Usually, I’ve found the answer is the latter. Regardless of their response, their feedback can help you reverse engineer next steps accordingly.
Is this deadline causing motivation or stress? I’d only go here if you’re not getting any traction with the first two questions. I’d also ask it with a bit more nuance than how I’ve written it out. However, if you come from a place of genuine empathy and care for the person setting the expectation, you may find that what they’re really looking for is something else besides a perfectly polished finished product yesterday. Perhaps they’re looking for some type of iteration they can take back to their team to solidify trust or some other kind of assurance that you’ll do what you promised to do. Gently asking them to articulate where their energy is coming from may help give both of you what you need to create your most remarkable work yet.
The war between imagination and execution may never be won entirely. In fact, I think that’s kind of the point. I think it is possible, however, to be a little more in control of who wins each battle whenever it begins raging in our heads, which in turn can grant us peace without surrender.






